最新|6月我國汽車產銷同比大幅增長
最新|6月我國汽車產銷同比大幅增長
中國汽車工業協會今天下午召開的信息發布會最新數據顯示,2020年6月,我國汽車產銷延續了回暖勢頭,當月產銷量環比和同比保持增長,其中商用車同比增速更為明顯。6月,我國汽車產銷分別達到232.5萬輛和230.0萬輛,環比增長6.3%和4.8%,同比增長22.5%和11.6%。




1-6月,汽車產銷雙雙超過千萬輛,分別達到1011.2萬輛和1025.7萬輛,同比下降16.8%和16.9%,降幅與1-5月相比,分別收窄7.3個百分點和5.7個百分點。1-5月,汽車協會重點企業營業收入和利稅總額降幅收窄。

1. 乘用車情況
6月,乘用車產銷179.8萬輛和176.4萬輛,環比增長8.3%和5.4%,同比增長12.2%和1.8%。在乘用車主要品種中,與上月相比,交叉型乘用車銷量有所下降,產量小幅增長,其他三大類乘用車品種產銷均呈增長;與上年同期相比,基本型乘用車(轎車)和多功能乘用車(MPV)產量小幅增長,銷量呈一定下降,其他乘用車品種產銷依然呈較快增長。

1-6月,乘用車產銷同比下降22.5%和22.4%,降幅比1-5月收窄6.6個百分點和5.0個百分點。在乘用車主要品種中,與上年同期相比,四大類乘用車品種產銷降幅比1-5月繼續收窄。
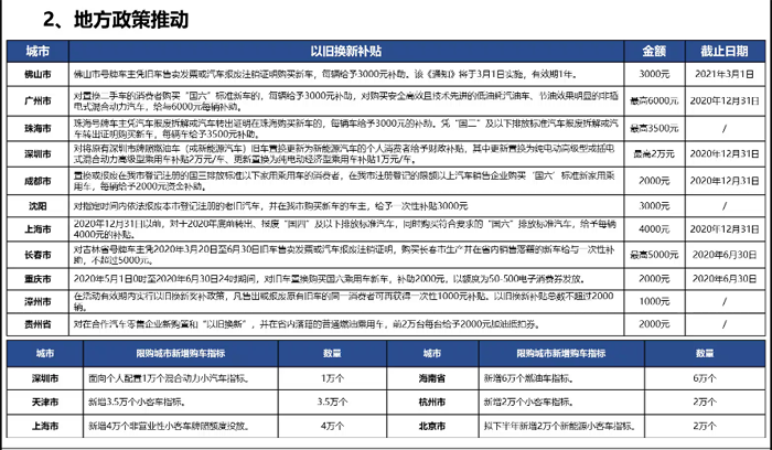
2. 商用車情況
6月,商用車產銷52.7萬輛和53.6萬輛,產量環比下降0.1%,銷量增長3.1%,同比增長77.9%和63.1%。在商用車主要品種中,與上月相比,貨車產量微降,銷量呈小幅增長,客車產銷均呈增長;與上年同期相比,客車產銷略有下降,貨車產銷增速依然顯著。

6月,在貨車細分品種中,與上月相比,輕型貨車產銷繼續保持增長,微型貨車銷量略增,產量有所下降,其他兩大類貨車品種產銷均呈下降,中型貨車降幅更為明顯;與上年同期相比,四大類貨車品種產銷繼續保持快速增長。
1-6月,商用車產銷同比增長9.5%和8.6%,結束了下降趨勢。在商用車主要品種中,客車產銷均呈下降,貨車產銷呈較快增長。
1-6月,在貨車主要品種中,重型貨車產銷同比增長超過20%,貢獻度最高,輕型和微型貨車產銷均結束前5月下降趨勢,呈小幅增長,中型貨車產銷同比略有下降。
3. 新能源汽車情況
6月,新能源汽車產銷雙雙超過10萬輛,為上半年最高,環比自3月后保持持續增長,同比依然呈明顯下降。6月,新能源汽車產銷分別完成10.2萬輛和10.4萬輛,環比增長21.3%和26.8%,同比下降25.0%和33.1%。

1-6月,新能源汽車產銷同比分別下降36.5%和37.4%,降幅比1-5月略有收窄。
4. 未來發展預測
關于我國汽車產業未來發展形勢預測,汽車協會表示,綜合考慮新冠疫情和國家及地方政策推動的多重影響,如樂觀估計,2020年汽車產業增幅可能達到-10%。









(資料來源:中國汽車工業協會 責編:張芳麗)
